yituLogo
当前的位置:首页 > 室内CAD图纸 > cad > CAD图库 > 机房弱电 > 弱电自动智能化系统图合集,机房弱电CAD施工图纸下载

图纸介绍

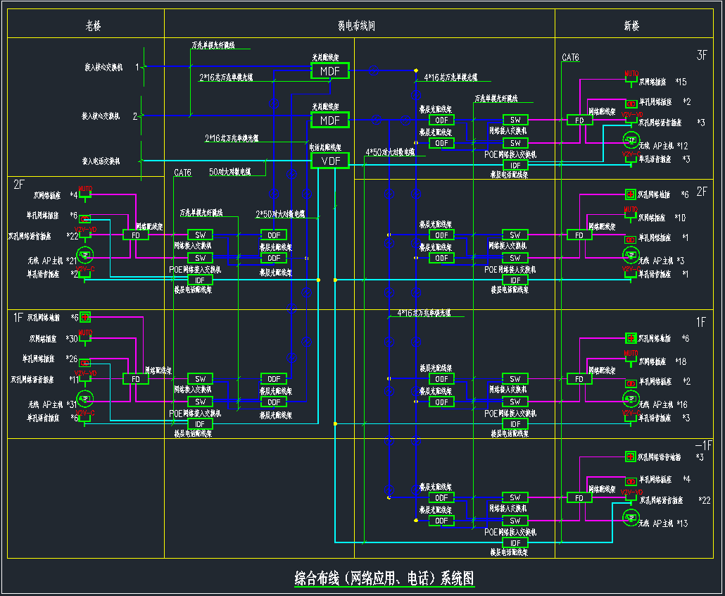
弱电自动智能化系统图合集,机房弱电CAD施工图纸下载内容简介:文件的内容包含弱电自动智能化系统图,这其中图纸细节详尽丰富,相对而言具有较的参考价值与学习价值,方便用于学习参考

部分图片:

134.png

系统图

 

3bd5347b51e233f7e88aaa5e0aa590f3.png

系统图

 

d8cbdabc33b6e878e4e224d4edb3887a.png

系统图

 

d6aa9e73b51c3dc87a67a46eabcb86b0.png

系统图

 

3dd24a6feaf11b4682e99c52e7001b14.png

系统图

 

a120618b062fd494dbad612213a6086d.png

系统图

 

弱电自动智能化系统图合集,机房弱电CAD施工图纸下载

ID:20235
软     件:sketchup 大     小:10.50MB 上 传 时 间:20191127 消 耗 积 分:30
  • 收藏 ()
  • 评论 ()
  • ⚠图纸报错

join19 普通会员

关注
图纸使用权利说明:

会员在本站下载的原创CAD图库后,只拥有CAD图库的使用权,著作权归原作者及易图网所有。未经合法授权,会员不得以任何形式发布、传播、复制、转售该CAD图库。特别地,不得擅自以易图网名义或使用"易图"、"易图网"(本站注册商标)名称发布、复制、转售所下载的CAD图库,由此给本站造成损害的,本站将依法追究其相关法律责任。

友情链接 热门模型 免费模型