yituLogo
当前的位置:首页 > 室内CAD图纸 > cad > 工装图纸 > 办公空间 > 国贸中心办公楼cad施工图,办公楼cad竣工图下载

图纸介绍

 国贸中心办公cad施工图,办公cad竣工图下载:图纸包含平面图、立面图、隔墙平面图、平面布局图、节点大样图等,作图规范,内容详实,可供参考。

部分图纸展示:

}7T3FOO65`UQEZ$UC$1W[EU.png

 

平面

 

90QEMSHAF5)YU1@V95R3OC5.png

 

剖面图

 

B(ABFVW3KZDC1[{WMG4655Y.png

 

一层平面

 

MV{WQAPEKDETRK@ET@3%JVO.png

 

二层平面

 

U7YR`4L7N3`MF{0WRV73@]W.png

 

剖面图

 

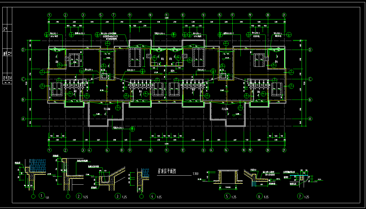
W%{K%ZD$UQ`5XC]2`N2F317.png

屋顶平面

国贸中心办公楼cad施工图,办公楼cad竣工图下载

ID:23311
软     件:sketchup 大     小:1.30MB 上 传 时 间:20200527 消 耗 积 分:30
  • 收藏 ()
  • 评论 ()
  • ⚠图纸报错

husen 普通会员

关注
  • 中式售楼处sketchup模型,销售中心skp模型下载
  • 中式售楼处su模型,销售中心草图大师模型下载
  • 中式历史文化展厅su模型,展厅草图大师模型下载
SU模型、3D模型、贴图、材质、CAD施工图素材:

su模型,su素材库,3d模型,3d模型库,3d模型下载,3d模型素材,3dmax模型免费下载,cad施工图纸,3d材质贴图,沙发SU模型,椅凳SU模型,柜类SU模型,厨卫SU模型,3D沙发模型,3D陈设饰品,3D柜类模型,3D家装空间,家装CAD图纸,CAD图库,CAD节点详图,橱柜衣柜CAD图纸,CAD施工图,居住建筑效果图,工业建筑效果图,公共建筑效果图

友情链接 热门模型 免费模型